发布日期:2021-05-10 09:55:56浏览次数:12650来源:云南省人口和卫生健康宣传教育中心作者:云南省人口和卫生健康宣传教育中心
项目编号YNSWSJKXCJYZX-2021-03
根据《中华人民共和国政府采购法》、《中华人民共和国政府采购法实施条例》、《政府采购非招标采购方式管理办法》等有关法律、法规及云南省人口和卫生健康宣传教育中心采购的相关规定,我单位依法对健康宣教现场网络直播及短视频制作播放项目采用询价方式采购。本项目采购计划已获得中心主管领导批准,资金已落实。欢迎具有相应资格及供货能力的投标人参加投标。
1、项目概况
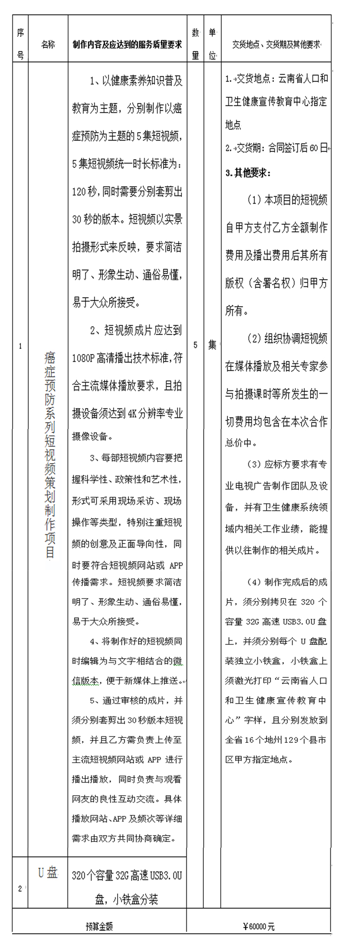
1.1项目名称:癌症预防系列短视频策划制作项目询价公告
1.2 项目编号:YNSWSJKXCJYZX-2021-03
1.3 采购方式:询价采购
1.4 资金来源:财政项目资金
1.5采购内容及预算金额:60000元

共设一个标段,供应商必须对所有采购内容进行整体报价,不得拆分。本项目报价包含税费、运输等一切费用,总报价超过预算控制价的均为无效报价。
1.6质量要求:满足国家现行规范及行业标准相关规定。
2.供应商资质要求
2.1、必须符合《中华人民共和政府国采购法》第二十二条规定:供应商参加政府采购活动应当具备下列条件:
(一)具有独立承担民事责任的能力;
(二)具有良好的商业信誉和健全的财务会计制度;
(三)具有履行合同所必需的设备和专业技术能力;
(四)有依法缴纳税收和社会保障资金的良好记录;
(五)参加政府采购活动前三年内,在经营活动中没有重大违法记录
(六)法律、行政法规规定的其他条件。
采购人可以根据采购项目的特殊要求,规定供应商的特定条件,但不得以不合理的条件对供应商实行差别待遇或者歧视待遇。
供应商递交以下资料用牛皮纸文件袋密封:1、资质文件2、报价文件3、有卫生健康系统领域内相关工作业绩,能提供以往制作的相关成片。
2.1.1具有独立承担民事责任的能力,提供有效的营业执照、组织机构代码证、税务登记证,或三证合一的统一社会信用代码营业执照、为云南省政府采购网供应商查询栏内备案企业、银行开户许可证、法人身份证复印件、法人授权委托书、经办人身份证复印件;
2.1.2具有良好的商业信誉和健全的财务管理制度,财务状况良好。提供近三个月内开户银行出具的资信证明或资金存款证明或2019年至今任意一年度经审计的财务报表。
2.1.3具有依法缴纳税收和社会保障资金的良好记录,提供投标人2019年1月至今期间(税款所属时期)任意连续3个月的税务局税收通用缴款书或银行电子缴税(费)凭证或税务局出具纳税情况的相关证明扫描件,及投标人2019年1月至今期间(费款所属时期)任意连续3个月的社会保险费缴款书或银行电子缴税(费)凭证或社保管理部门出具的有效的缴款证明扫描件;
2.1.4参加政府采购活动前3年内,在经营活动中没有重大违法记录,提供书面声明(重大违法记录,是指投标人因违法经营受到刑事处罚或者责令停产停业、吊销许可证或者执照、较大数额罚款等行政处罚);
2.1.5信誉要求:投标人未被列入“信用中国”网站(www.creditchina.gov.cn)失信被执行人或重大税收违法案件当事人名单,和“中国政府采购网”(www.ccgp.gov.cn)“政府采购严重违法失信行为记录名单”。信用信息查询结果应为从上述网站获取的查询结果原始页面的打印件或完整截图;
2.1.6报价文件
唯一一次报价。为确保公平竞争,报价文件提交后供应商不得对报价文件进行修改。
以上供应商递交资料不退,2.1.1至2.1.6以A4纸张复印并加盖章。
2.2其它
2.2.1根据《中华人民共和国政府采购法实施条例》第十八条规定,法定代表人为同一人或者存在控股管理关系的不同单位不得同时参加本项目的投标。
2.2.2本次采购不接受联合体投标。
响应文件的递交
3.1 响应文件递交的地点:白马小区澄碧巷6号云南省人口和卫生健康宣传教育中心(原云南省健康教育所)三楼综合办。
3.2 响应文件递交有效时间:
邮寄和现场递交:自公示日起至2021 年 5 月14 日14:30止 。逾期送达或者未送达指定地点的响应文件,视为撤回投标文件,采购人不予受理。
4、采购信息发布媒体
采购信息、成交公示均在云南省人口和卫生健康宣传教育中心门户网站公布(www.ynjkjy.com)。云南省人口和卫生健康宣传教育中心采购小组接收响应文件后,召开本中心采购小组会议审核并确定成交单位。成交单位收到成交通知书后3个工作日内须与采购方签订供货合同。
5、未尽事宜在合同中进一步明确。
七、联系方式
采购方:云南省人口和卫生健康宣传教育中心
联系人:杜老师 电话:0871-65365788
采购人不提供投标响应文件制作等咨询服务。
云南省人口和卫生健康宣传教育中心
2021年5 月10 日
已有账号?登录
没有账号?立即注册